Écouter notre Podcast

Ce podcast décrit la protrusion discale, une affection fréquente de la colonne vertébrale où le noyau du disque intervertébral se déplace sans rupture complète de l’anneau […]

 

Introduction

La protrusion discale est une affection relativement fréquente de la colonne vertébrale, qui se caractérise par un déplacement partiel du noyau pulpeux à l’intérieur du disque intervertébral, sans toutefois que l’anneau fibreux périphérique soit complètement rompu. Bien que cette condition ne soit pas toujours symptomatique, elle peut conduire à une compression ou une irritation des structures nerveuses adjacentes, notamment des racines nerveuses, provoquant des douleurs, une gêne fonctionnelle et d’autres manifestations neurologiques.

 

Protrusion discale Décompression neurovertébrale

Le disque intervertébral, situé entre les vertèbres, agit comme un amortisseur absorbant les chocs et permettant une certaine mobilité de la colonne. Lorsque ce dernier subit des contraintes mécaniques excessives, des dégradations dues au vieillissement ou des traumatismes, il peut se déformer et protruder. La compréhension des causes, des symptômes, du diagnostic et des différentes approches thérapeutiques est essentielle pour une prise en charge efficace, fondée sur des données probantes et adaptée aux besoins individuels de chaque patient.

 

Protrusion discale Décompression neurovertébrale

Définition et anatomie du disque intervertébral

Un disque intervertébral est composé de deux éléments principaux :

  1. Le noyau pulpeux : Une substance gélatineuse riche en eau et en protéoglycanes, assurant la répartition des pressions.
  2. L’anneau fibreux : Une structure concentrique formée de lamelles de fibres de collagène disposées en couches, entourant et contenant le noyau.

Ces deux composantes travaillent ensemble pour maintenir la stabilité, la flexibilité et la résistance du rachis. Avec le temps, des changements dégénératifs altèrent la structure chimique et mécanique du disque, réduisant sa capacité d’absorption des charges et augmentant le risque de protrusion.

 

Protrusion discale Décompression neurovertébrale

Causes de la protrusion discale

Les causes de la protrusion discale sont multiples et souvent interreliées. Cette section détaille les facteurs contribuant à l’apparition de cette pathologie.

1. Vieillissement et dégénérescence discale

  • Diminution de la teneur en eau : Avec l’âge, le noyau pulpeux perd de l’eau, diminuant sa souplesse et sa capacité d’absorber les chocs.
  • Altérations des fibres de collagène : L’anneau fibreux devient plus rigide et sujet à la formation de fissures microscopiques.
  • Diminution de la hauteur discale : La réduction de l’espace intervertébral augmente les contraintes sur les vertèbres adjacentes et les structures nerveuses.

2. Mouvements répétitifs

  • Professionnels (geste répétitif au travail) : Les manutentionnaires, sportifs ou travailleurs répétant de nombreux flexions-extensions, soulèvements ou rotations subissent des microtraumatismes répétés.
  • Activités sportives exigeantes : Par exemple, le cyclisme intensif, la gymnastique ou le rugby peuvent augmenter la pression intra-discale.

3. Mauvaises postures

  • Station assise prolongée : Le fait de rester assis longtemps, surtout avec un mauvais alignement de la colonne, augmente la charge sur les disques lombaires.
  • Postures asymétriques : Une position de travail penchée sur un côté ou l’utilisation d’un poste informatique mal réglé favorise la déformation du disque.

4. Traumatismes et microtraumatismes

  • Accidents de la route, chutes, chocs directs : Ces événements soudains et violents peuvent endommager les structures discales.
  • Microtraumatismes cumulés : Même en l’absence d’un trauma majeur, de multiples petites contraintes sur la colonne peuvent se cumuler et entraîner une protrusion.

Protrusion discale Décompression neurovertébrale

Physiopathologie de la protrusion discale

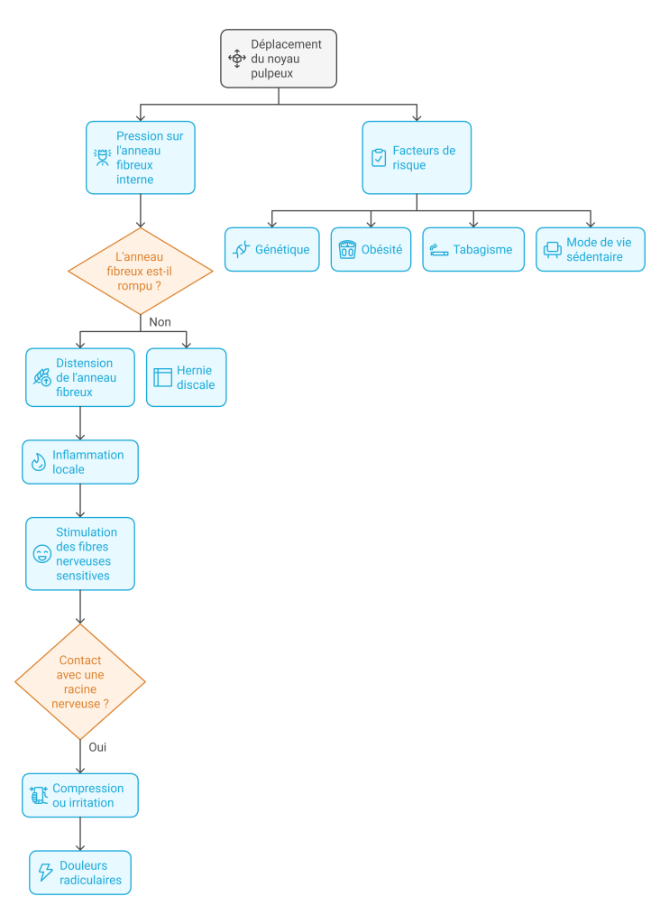
La protrusion discale se produit lorsqu’une portion du noyau pulpeux se déplace vers la périphérie du disque, exerçant une pression sur l’anneau fibreux interne. Contrairement à la hernie discale, l’anneau fibreux n’est pas entièrement rompu, mais il est distendu. Cette distension peut engendrer une inflammation locale, la libération de médiateurs inflammatoires, et la stimulation des fibres nerveuses sensitives situées dans l’anneau fibreux externe. Lorsque la protrusion entre en contact ou en proximité immédiate d’une racine nerveuse, une irritation ou une compression peuvent survenir, provoquant des douleurs radiculaires.

 

Protrusion discale Décompression neurovertébrale

Facteurs de risque

Certains facteurs peuvent augmenter la probabilité d’une protrusion discale :

  • Génétique : Certaines personnes sont prédisposées à des altérations du collagène ou de la matrice discale.
  • Obésité : L’excès de poids augmente la charge mécanique sur le rachis.
  • Tabagisme : Le tabac diminue la vascularisation des disques et accélère leur dégénérescence.
  • Mode de vie sédentaire : Le manque d’exercice réduit la tonicité musculaire de soutien et la mobilité articulaire.

Protrusion discale Décompression neurovertébrale

Symptômes associés

La symptomatologie d’une protrusion discale dépend de sa localisation (cervicale, thoracique ou lombaire), de son importance et de son retentissement sur les racines nerveuses.

1. Douleur locale

  • Douleur lombaire ou cervicale sourde : Sensation de raideur et de gêne au réveil ou après une période d’inactivité.
  • Douleur augmentée à la flexion : Se pencher en avant ou soulever un objet peut exacerber la douleur.

2. Douleur irradiée

  • Sciatique (protrusion lombaire) : Irradiation vers la fesse, la cuisse, le mollet et parfois le pied, suivant le trajet du nerf sciatique.
  • Névralgie cervico-brachiale (protrusion cervicale) : Irradiation dans le bras, l’épaule, parfois la main, selon la racine nerveuse touchée.

3. Engourdissements et picotements

  • Paresthésies : Sensations de fourmillements, picotements ou engourdissements dans le territoire innervé par la racine nerveuse comprimée.

4. Faiblesse musculaire

  • Diminution de la force : Faiblesse dans certains muscles des membres inférieurs ou supérieurs, selon le niveau de protrusion.
  • Réflexes diminués : Les réflexes ostéotendineux peuvent être altérés.

Protrusion discale Décompression neurovertébrale

Diagnostic de la protrusion discale

Le diagnostic repose sur la corrélation entre l’examen clinique, l’histoire du patient et les examens complémentaires.

1. Examen clinique

  • Inspection visuelle : Recherche d’une attitude antalgique, d’asymétries posturales.
  • Palpation : Douleur à la palpation des muscles paravertébraux, limitation de la mobilité.
  • Tests neurologiques : Vérification des réflexes, de la sensibilité (test du pique-touche), de la force musculaire.
  • Tests spécifiques : Signe de Lasègue (pour les protrusions lombaires), test de Spurling (pour les protrusions cervicales).

2. Imagerie médicale

L’imagerie joue un rôle clé dans le diagnostic, la localisation et l’évaluation de la sévérité de la protrusion discale.

Comparaison des méthodes d’imagerie :

MéthodeAvantagesInconvénientsUtilisation clinique
Radiographie standardPeu coûteuse, disponible, permet d’évaluer l’alignement vertébralNe visualise pas clairement les disques, pas de vision détaillée des tissus mousDépistage initial, élimination d’autres pathologies (fractures)
TDM (Scanner)Bonne visualisation osseuse, identification des structures discalesExposition aux rayons X, moins précis pour les tissus mousLocalisation de protrusions, mesure de la densité osseuse
IRMExcellente visualisation des disques, des racines nerveuses et de la moelle épinière, pas de radiation ionisanteCoûteux, moins disponible, contre-indications (pacemaker, implants métalliques non compatibles)Examen de référence pour diagnostiquer la protrusion discale

L’IRM est considérée comme le gold standard pour l’évaluation des pathologies discales, car elle offre une vue détaillée des tissus mous, permettant d’identifier la taille, la localisation de la protrusion et son impact sur les structures nerveuses.

 

Protrusion discale Décompression neurovertébrale

 

 

Traitements disponibles

Le choix du traitement dépend de la sévérité des symptômes, de la réponse aux thérapies conservatrices et du degré de limitation fonctionnelle. Dans la plupart des cas, un traitement conservateur est privilégié en première intention.

 

Protrusion discale Décompression neurovertébrale

1. Approches conservatrices

  • Repos relatif et modifications des activités : Réduire temporairement les activités aggravantes (port de charges lourdes, mouvements répétitifs) pour permettre une diminution de l’inflammation.
  • Médication :
    • Antalgiques (paracétamol) : Soulagement de la douleur.
    • Anti-inflammatoires non stéroïdiens (AINS) : Réduction de l’inflammation locale.
    • Relaxants musculaires : Diminution des spasmes musculaires.
  • Physiothérapie et exercices de rééducation :
    • Étirements et renforcement musculaire : Ciblant les muscles stabilisateurs du tronc (muscles abdominaux profonds, muscles paravertébraux).
    • Techniques de mobilisation : Mobilisation articulaire douce, exercices de gain de mobilité.
    • Éducation posturale : Conseils pour adopter une meilleure ergonomie au travail et dans la vie quotidienne.
  • Décompression neurovertébrale non chirurgicale :
    • Utilisation de tables de traction informatisées.
    • Réduction progressive de la pression intra-discale, favorisant la ré-hydratation du noyau pulpeux.
    • Approche non invasive avec des séances régulières (2-3 fois par semaine sur plusieurs semaines).
  • Thérapies complémentaires (sous réserve de preuves scientifiques limitées) :
    • Acupuncture : Soulagement de la douleur par modulation de la conduction nerveuse.
    • Massothérapie : Détente musculaire, amélioration de la circulation locale.
    • Laser de basse intensité : Effet anti-inflammatoire, potentiel trophique sur les tissus mous (références : Chow et al., 2009).

2. Approches mini-invasives

  • Infiltrations épidurales de corticoïdes :
    • Injection de corticoïdes à proximité de la racine nerveuse comprimée.
    • Réduction de l’inflammation et de la douleur.
    • Efficacité temporaire, mais peut soulager la douleur et faciliter la rééducation.

3. Approche chirurgicale

  • Indications de la chirurgie :
    • Échec des traitements conservateurs après 6 à 12 semaines.
    • Douleur sévère persistante.
    • Déficits neurologiques progressifs (faiblesse, incontinence, perte de fonction).
  • Techniques chirurgicales :
    • Microdiscectomie : Retrait minimalement invasif de la portion de disque protruse.
    • Laminectomie : Retrait partiel de l’arc postérieur de la vertèbre pour libérer la racine nerveuse.
    • Remplacement discal : Substitution du disque endommagé par une prothèse artificielle.

Comparaison des approches thérapeutiques :

ApprocheAvantagesInconvénientsIndications principales
Traitements conservateurs (physio, médication)Non invasif, peu de risques, abordablePeut nécessiter du temps, efficacité variableDouleurs légères à modérées, protrusions sans déficit majeur
Décompression neurovertébraleNon chirurgical, améliore la réhydratation discaleEffet variable selon les patients, nécessite plusieurs séancesPatients présentant une douleur persistante, souhaitant éviter la chirurgie
Injections de corticoïdesSoulagement rapide, cibléEffet temporaire, risques d’infection ou d’effets indésirablesDouleur radiculaire modérée à sévère, en complément à la rééducation
Chirurgie (microdiscectomie)Soulagement plus durable, résolution des compressions nerveusesRisques opératoires, temps de récupération, coûtsÉchec des traitements conservateurs, déficit neurologique

 

Protrusion discale Décompression neurovertébrale

Prévention

La prévention de la protrusion discale s’inscrit dans une démarche globale d’hygiène de vie, de contrôle des facteurs de risque et d’apprentissage de bonnes pratiques posturales.

1. Hygiène posturale

  • Alignement correct de la colonne : Garder le dos droit, les épaules relâchées, la tête dans l’axe du tronc.
  • Équipement ergonomique :
    • Chaise à support lombaire.
    • Écran d’ordinateur à la hauteur des yeux.
    • Pupitre réglable.
  • Pauses régulières : Se lever, marcher quelques minutes toutes les heures pour relâcher la pression sur la colonne.

2. Renforcement musculaire et exercice physique

  • Exercices de gainage (planches, exercices de respiration profonde) : Renforcement des muscles stabilisateurs du tronc.
  • Étirements réguliers : Maintien de la souplesse musculaire.
  • Activités physiques modérées (natation, marche, yoga) : Amélioration de la circulation, renforcement global, amélioration de la posture dynamique.

3. Gestion du poids et mode de vie sain

  • Alimentation équilibrée : Maintien d’un poids santé, réduction de la charge sur la colonne.
  • Cessation du tabac : Amélioration de la microcirculation discale.
  • Hydratation adéquate : Aide à maintenir la teneur en eau des tissus.

4. Éducation du patient

  • Information sur la biomécanique du dos : Comprendre comment les mauvaises postures ou les gestes brusques affectent la colonne.
  • Formation au port de charges : Plier les genoux, rapprocher la charge du corps, éviter les torsions.

Innovations et perspectives futures

La recherche en biomédecine, en ingénierie et en thérapies physiques évolue rapidement, offrant de nouvelles perspectives pour la prise en charge des protrusions discales.

1. Nouvelles technologies de rééducation

  • Exosquelettes et robots de rééducation : Assistance au mouvement, correction en temps réel de la posture, séances plus intensives et ciblées.
  • Réalité virtuelle (RV) : Jeux sérieux pour améliorer la mobilité, la proprioception et la stabilité du tronc, rendant la rééducation plus ludique et motivante.

2. Thérapies régénératives

  • Injections de cellules souches mésenchymateuses : Potentiel de régénération discale, amélioration de l’hydratation et de la qualité du noyau pulpeux.
  • Biomatériaux et substituts discaux : Hydrogels, matrices de collagène et implants destinés à restaurer la hauteur discale et à prévenir la progression de la dégénérescence.

3. Approches multimodales et personnalisées

  • Médecine intégrative : Combiner les approches conventionnelles (physiothérapie, chirurgie) avec des approches complémentaires (acupuncture, nutrithérapie), en se basant sur des données probantes.
  • Thérapie fondée sur les profils génétiques et biomarqueurs : Personnalisation du traitement selon la sensibilité individuelle, la réponse inflammatoire et la structure du disque.

 

Conclusion

La protrusion discale est une pathologie multifactorielle qui touche une proportion significative de la population, principalement en raison du vieillissement, de modes de vie sédentaires et de contraintes biomécaniques répétées. Un diagnostic adéquat, souvent fondé sur l’examen clinique et l’IRM, permet d’orienter les approches thérapeutiques. Les traitements conservateurs constituent la première ligne d’action et, dans la majorité des cas, permettent d’améliorer significativement les symptômes. Lorsque ces approches échouent, des options plus invasives peuvent être envisagées. Sur le plan préventif, l’adoption de bonnes habitudes posturales, l’exercice régulier et une bonne hygiène de vie contribuent à réduire le risque de protrusion discale. Enfin, les innovations thérapeutiques et la recherche en régénération discale laissent entrevoir un futur dans lequel la prise en charge des protrusions discales sera de plus en plus ciblée, personnalisée et efficace.

 

Protrusion discale Décompression neurovertébrale

FAQ

Protrusion discale

  • Quels types de disques peuvent être traités par la décompression neurovertébrale?

    Les disques bombés, protrusés et dégénérés peuvent être traités efficacement par cette méthode.

  • Quels sont les risques associés à la décompression neurovertébrale?

    Les risques sont faibles, mais certains patients peuvent ressentir une légère raideur ou sensibilité après les séances.

  • Combien de séances de décompression sont nécessaires pour une protrusion discale?

    Un programme typique comprend entre 15 et 25 séances, selon la gravité de la condition.

  • Comment planifier une consultation pour une décompression vertébrale?

    Contactez un centre spécialisé en décompression neurovertébrale ou un professionnel de santé qualifié pour planifier une consultation.

  • Quels sont les résultats à long terme de la décompression neurovertébrale pour une protrusion discale?

    Une réduction durable de la douleur, une amélioration de la mobilité et une qualité de vie améliorée sont souvent constatées.

  • Puis-je ressentir un soulagement dès la première séance de décompression discale?

    Certaines personnes ressentent un soulagement immédiat, bien que les résultats varient selon les individus.

  • Quels examens permettent de diagnostiquer une protrusion discale?

    Une IRM ou une radiographie est souvent nécessaire pour confirmer le diagnostic d’une protrusion discale.

  • La décompression neurovertébrale est-elle douloureuse pour traiter une protrusion discale?

    Non, elle est généralement confortable et peut même être relaxante pour les patients.

  • La décompression vertébrale peut-elle prévenir la progression d’une protrusion discale?

    Oui, elle peut réduire la pression sur la colonne et prévenir une aggravation de la condition.

  • Qu’est-ce qu’une protrusion discale?

    Une protrusion discale est une condition où le disque intervertébral se déforme légèrement et appuie sur les structures environnantes sans rupture complète.

  • Quels sont les objectifs de la décompression neurovertébrale pour une protrusion discale?

    Les objectifs incluent le soulagement de la douleur, la rétraction du disque et la réduction de l’inflammation.

  • Quels sont les risques de ne pas traiter une protrusion discale?

    Sans traitement, une protrusion discale peut évoluer en hernie discale ou causer des douleurs chroniques et des complications neurologiques.

  • La décompression neurovertébrale est-elle reconnue par les professionnels de santé?

    Oui, elle est reconnue comme une méthode efficace pour traiter les affections de la colonne vertébrale.

  • Quels sont les signes indiquant une compression nerveuse nécessitant une décompression discale?

    Des douleurs irradiantes, des engourdissements ou une faiblesse musculaire peuvent indiquer une compression nerveuse.

  • La décompression neurovertébrale peut-elle prévenir une intervention chirurgicale pour une protrusion discale?

    Oui, elle est souvent utilisée pour éviter ou retarder une intervention chirurgicale.

  • Quels sont les premiers signes d’une protrusion discale?

    Les signes incluent une douleur localisée, une raideur, des engourdissements et des sensations de picotements dans les membres.

  • Quels sont les facteurs influençant le succès d’un traitement de décompression neurovertébrale?

    La gravité de la condition, l’adhésion au protocole et l’état général du patient influencent le succès du traitement.

  • Quels sont les bienfaits pour les douleurs irradiantes causées par une protrusion discale?

    La décompression réduit la pression sur les nerfs affectés, soulageant ainsi les douleurs irradiantes.

  • La décompression neurovertébrale peut-elle traiter une protrusion discale?

    Oui, elle peut réduire la pression sur le disque et aider à soulager les symptômes associés à une protrusion discale.

  • Quels types de patients bénéficient le plus de la décompression discale pour une protrusion discale?

    Les patients souffrant de douleurs chroniques, de compressions nerveuses ou de mobilité réduite sont les plus susceptibles de bénéficier de ce traitement.

 

Retrouvez une Vie Sans Douleur : Nos Experts en Traitement de la protrusion discale à Montréal & Terrebonne Desservent Tous les Arrondissements & Villes de Montréal, l'Agglomération de Longueuil, la Couronne Sud, l'Agglomération de Laval et la Couronne Nord!

 

 

Montréal Métropolitain

 

Clinique TAGMED

Montréal

1140 ave Beaumont, Mont-Royal, QC, H3P 3E5 1 (877) 672-9060

Clinique TAGMED

Terrebonne

1150 rue Lévis, suite 200, Terrebonne, QC, J6W 5S6 (450) 704-4447

Références

722490 NRHUMZD6 1 apa 20 default 1 5712 https://www.decompressionneurovertebrale.com/wp-content/plugins/zotpress/
%7B%22status%22%3A%22success%22%2C%22updateneeded%22%3Afalse%2C%22instance%22%3Afalse%2C%22meta%22%3A%7B%22request_last%22%3A0%2C%22request_next%22%3A0%2C%22used_cache%22%3Atrue%7D%2C%22data%22%3A%5B%7B%22key%22%3A%22RULTHG58%22%2C%22library%22%3A%7B%22id%22%3A722490%7D%2C%22meta%22%3A%7B%22creatorSummary%22%3A%22Grimm%22%2C%22parsedDate%22%3A%222021%22%2C%22numChildren%22%3A1%7D%2C%22bib%22%3A%22%26lt%3Bdiv%20class%3D%26quot%3Bcsl-bib-body%26quot%3B%20style%3D%26quot%3Bline-height%3A%202%3B%20padding-left%3A%201em%3B%20text-indent%3A-1em%3B%26quot%3B%26gt%3B%5Cn%20%20%26lt%3Bdiv%20class%3D%26quot%3Bcsl-entry%26quot%3B%26gt%3BGrimm%2C%20M.%20%282021%29.%20%26lt%3Bi%26gt%3BDie%20lumbale%20mikrochirurgische%20Bandscheibenoperation%3A%20Eine%20Analyse%20von%20158%20Patienten%20im%20Langzeitverlauf%20von%20%26%23xFC%3Bber%2030%20Jahren%26lt%3B%5C%2Fi%26gt%3B.%20%26lt%3Ba%20class%3D%26%23039%3Bzp-ItemURL%26%23039%3B%20href%3D%26%23039%3Bhttps%3A%5C%2F%5C%2Fpublikationen.sulb.uni-saarland.de%5C%2Fhandle%5C%2F20.500.11880%5C%2F32707%26%23039%3B%26gt%3Bhttps%3A%5C%2F%5C%2Fpublikationen.sulb.uni-saarland.de%5C%2Fhandle%5C%2F20.500.11880%5C%2F32707%26lt%3B%5C%2Fa%26gt%3B%26lt%3B%5C%2Fdiv%26gt%3B%5Cn%26lt%3B%5C%2Fdiv%26gt%3B%22%2C%22data%22%3A%7B%22itemType%22%3A%22journalArticle%22%2C%22title%22%3A%22Die%20lumbale%20mikrochirurgische%20Bandscheibenoperation%3A%20Eine%20Analyse%20von%20158%20Patienten%20im%20Langzeitverlauf%20von%20%5Cu00fcber%2030%20Jahren%22%2C%22creators%22%3A%5B%7B%22creatorType%22%3A%22author%22%2C%22firstName%22%3A%22Marietta%22%2C%22lastName%22%3A%22Grimm%22%7D%5D%2C%22abstractNote%22%3A%22%22%2C%22date%22%3A%222021%22%2C%22language%22%3A%22%22%2C%22DOI%22%3A%22%22%2C%22ISSN%22%3A%22%22%2C%22url%22%3A%22https%3A%5C%2F%5C%2Fpublikationen.sulb.uni-saarland.de%5C%2Fhandle%5C%2F20.500.11880%5C%2F32707%22%2C%22collections%22%3A%5B%22NRHUMZD6%22%5D%2C%22dateModified%22%3A%222024-12-15T22%3A56%3A40Z%22%7D%7D%2C%7B%22key%22%3A%22X67KX3YK%22%2C%22library%22%3A%7B%22id%22%3A722490%7D%2C%22meta%22%3A%7B%22creatorSummary%22%3A%22Grimm%22%2C%22numChildren%22%3A0%7D%2C%22bib%22%3A%22%26lt%3Bdiv%20class%3D%26quot%3Bcsl-bib-body%26quot%3B%20style%3D%26quot%3Bline-height%3A%202%3B%20padding-left%3A%201em%3B%20text-indent%3A-1em%3B%26quot%3B%26gt%3B%5Cn%20%20%26lt%3Bdiv%20class%3D%26quot%3Bcsl-entry%26quot%3B%26gt%3BGrimm%2C%20M.%20%28n.d.%29.%20%26lt%3Bi%26gt%3BDie%20lumbale%20mikrochirurgische%20Bandscheibenoperation%3A%20Eine%20Analyse%20von%20158%20Patienten%20im%20Langzeitverlauf%20von%20%26%23xFC%3Bber%2030%20Jahren%26lt%3B%5C%2Fi%26gt%3B%20%5BPhD%20Thesis%5D.%20Dissertation%2C%20Saarbr%26%23xFC%3Bcken%2C%20Universit%26%23xE4%3Bt%20des%20Saarlandes%2C%202022.%26lt%3B%5C%2Fdiv%26gt%3B%5Cn%26lt%3B%5C%2Fdiv%26gt%3B%22%2C%22data%22%3A%7B%22itemType%22%3A%22thesis%22%2C%22title%22%3A%22Die%20lumbale%20mikrochirurgische%20Bandscheibenoperation%3A%20Eine%20Analyse%20von%20158%20Patienten%20im%20Langzeitverlauf%20von%20%5Cu00fcber%2030%20Jahren%22%2C%22creators%22%3A%5B%7B%22creatorType%22%3A%22author%22%2C%22firstName%22%3A%22Marietta%22%2C%22lastName%22%3A%22Grimm%22%7D%5D%2C%22abstractNote%22%3A%22%22%2C%22thesisType%22%3A%22PhD%20Thesis%22%2C%22university%22%3A%22Dissertation%2C%20Saarbr%5Cu00fccken%2C%20Universit%5Cu00e4t%20des%20Saarlandes%2C%202022%22%2C%22date%22%3A%22%22%2C%22language%22%3A%22%22%2C%22url%22%3A%22%22%2C%22collections%22%3A%5B%22NRHUMZD6%22%5D%2C%22dateModified%22%3A%222024-12-15T22%3A56%3A40Z%22%7D%7D%2C%7B%22key%22%3A%22CBUNYBKE%22%2C%22library%22%3A%7B%22id%22%3A722490%7D%2C%22meta%22%3A%7B%22creatorSummary%22%3A%22Coloma%20Bejarano%22%2C%22parsedDate%22%3A%222021%22%2C%22numChildren%22%3A1%7D%2C%22bib%22%3A%22%26lt%3Bdiv%20class%3D%26quot%3Bcsl-bib-body%26quot%3B%20style%3D%26quot%3Bline-height%3A%202%3B%20padding-left%3A%201em%3B%20text-indent%3A-1em%3B%26quot%3B%26gt%3B%5Cn%20%20%26lt%3Bdiv%20class%3D%26quot%3Bcsl-entry%26quot%3B%26gt%3BColoma%20Bejarano%2C%20D.%20L.%20%282021%29.%20%26lt%3Bi%26gt%3BTratamiento%20conservador%20fisioterap%26%23xE9%3Butico%20en%20pacientes%20adultos%20con%20hernia%20de%20disco%20lumbar%26lt%3B%5C%2Fi%26gt%3B%20%5BB.S.%20thesis%2C%20Universidad%20Nacional%20de%20Chimborazo%5D.%20%26lt%3Ba%20class%3D%26%23039%3Bzp-ItemURL%26%23039%3B%20href%3D%26%23039%3Bhttp%3A%5C%2F%5C%2Fdspace.unach.edu.ec%5C%2Fhandle%5C%2F51000%5C%2F8420%26%23039%3B%26gt%3Bhttp%3A%5C%2F%5C%2Fdspace.unach.edu.ec%5C%2Fhandle%5C%2F51000%5C%2F8420%26lt%3B%5C%2Fa%26gt%3B%26lt%3B%5C%2Fdiv%26gt%3B%5Cn%26lt%3B%5C%2Fdiv%26gt%3B%22%2C%22data%22%3A%7B%22itemType%22%3A%22thesis%22%2C%22title%22%3A%22Tratamiento%20conservador%20fisioterap%5Cu00e9utico%20en%20pacientes%20adultos%20con%20hernia%20de%20disco%20lumbar%22%2C%22creators%22%3A%5B%7B%22creatorType%22%3A%22author%22%2C%22firstName%22%3A%22Diana%20Luybeeth%22%2C%22lastName%22%3A%22Coloma%20Bejarano%22%7D%5D%2C%22abstractNote%22%3A%22%22%2C%22thesisType%22%3A%22B.S.%20thesis%22%2C%22university%22%3A%22Universidad%20Nacional%20de%20Chimborazo%22%2C%22date%22%3A%222021%22%2C%22language%22%3A%22%22%2C%22url%22%3A%22http%3A%5C%2F%5C%2Fdspace.unach.edu.ec%5C%2Fhandle%5C%2F51000%5C%2F8420%22%2C%22collections%22%3A%5B%22NRHUMZD6%22%5D%2C%22dateModified%22%3A%222024-12-15T22%3A56%3A40Z%22%7D%7D%2C%7B%22key%22%3A%22NQXBHU6U%22%2C%22library%22%3A%7B%22id%22%3A722490%7D%2C%22meta%22%3A%7B%22creatorSummary%22%3A%22Ko%5Cu03bd%5Cu03c4%5Cu03b1%5Cu03bb%5C%5Cacute%5C%5Cvarepsilon%5Cu03be%5Cu03b7%5Cu03c2%22%2C%22parsedDate%22%3A%222021%22%2C%22numChildren%22%3A0%7D%2C%22bib%22%3A%22%26lt%3Bdiv%20class%3D%26quot%3Bcsl-bib-body%26quot%3B%20style%3D%26quot%3Bline-height%3A%202%3B%20padding-left%3A%201em%3B%20text-indent%3A-1em%3B%26quot%3B%26gt%3B%5Cn%20%20%26lt%3Bdiv%20class%3D%26quot%3Bcsl-entry%26quot%3B%26gt%3BKo%26%23x3BD%3B%26%23x3C4%3B%26%23x3B1%3B%26%23x3BB%3B%5C%5Cacute%5C%5Cvarepsilon%26%23x3BE%3B%26%23x3B7%3B%26%23x3C2%3B%2C%20%26%23x393%3B.-%26%23x3A0%3B.%20%282021%29.%20%26lt%3Bi%26gt%3BManual%20therapy%20%26%23x3BA%3B%26%23x3B1%3B%26%23x131%3Bota%20%26%23x3B4%3B%26%23x131%3Bota%26%23x3C3%3B%26%23x3BA%3Bo%26%23x3BA%3B%5C%5Cacute%5C%5Ceta%26%23x3BB%3B%26%23x3B5%3B%26%23x3C2%3B%20%26%23x3C3%3B%26%23x3C4%3B%26%23x3B7%3B%26%23x3BD%3B%20o%26%23x3C3%3B%26%23x3C6%3B%26%23x3C5%3B%5C%5Cddot%26%23x131%3Bota%26%23x3BA%3B%5C%5Cacute%5C%5Ceta%20%26%23x3BC%3Bo%5C%5Cacute%26%23x131%3Bota%26%23x3C1%3B%26%23x3B1%3B%20%26%23x3C4%3B%26%23x3B7%3B%26%23x3C2%3B%20%26%23x3C3%3B%26%23x3C0%3Bo%26%23x3BD%3B%26%23x3B4%3B%26%23x3C5%3B%26%23x3BB%3B%26%23x131%3Bota%26%23x3BA%3B%5C%5Cacute%5C%5Ceta%26%23x3C2%3B%20%26%23x3C3%3B%26%23x3C4%3B%5C%5Cacute%5C%5Ceta%26%23x3BB%3B%26%23x3B7%3B%26%23x3C2%3B%26lt%3B%5C%2Fi%26gt%3B.%20%26lt%3Ba%20class%3D%26%23039%3Bzp-ItemURL%26%23039%3B%20href%3D%26%23039%3Bhttp%3A%5C%2F%5C%2F83.212.169.185%5C%2Fxmlui%5C%2Fhandle%5C%2F123456789%5C%2F9354%26%23039%3B%26gt%3Bhttp%3A%5C%2F%5C%2F83.212.169.185%5C%2Fxmlui%5C%2Fhandle%5C%2F123456789%5C%2F9354%26lt%3B%5C%2Fa%26gt%3B%26lt%3B%5C%2Fdiv%26gt%3B%5Cn%26lt%3B%5C%2Fdiv%26gt%3B%22%2C%22data%22%3A%7B%22itemType%22%3A%22journalArticle%22%2C%22title%22%3A%22Manual%20therapy%20%5Cu03ba%5Cu03b1%5Cu0131ota%20%5Cu03b4%5Cu0131ota%5Cu03c3%5Cu03bao%5Cu03ba%5C%5Cacute%5C%5Ceta%5Cu03bb%5Cu03b5%5Cu03c2%20%5Cu03c3%5Cu03c4%5Cu03b7%5Cu03bd%20o%5Cu03c3%5Cu03c6%5Cu03c5%5C%5Cddot%5Cu0131ota%5Cu03ba%5C%5Cacute%5C%5Ceta%20%5Cu03bco%5C%5Cacute%5Cu0131ota%5Cu03c1%5Cu03b1%20%5Cu03c4%5Cu03b7%5Cu03c2%20%5Cu03c3%5Cu03c0o%5Cu03bd%5Cu03b4%5Cu03c5%5Cu03bb%5Cu0131ota%5Cu03ba%5C%5Cacute%5C%5Ceta%5Cu03c2%20%5Cu03c3%5Cu03c4%5C%5Cacute%5C%5Ceta%5Cu03bb%5Cu03b7%5Cu03c2%22%2C%22creators%22%3A%5B%7B%22creatorType%22%3A%22author%22%2C%22firstName%22%3A%22%5Cu0393%5Cu03c1%5Cu03b7%5Cu03b3%5Cu00f3%5Cu03c1%5Cu0131otao%5Cu03c2-%5Cu03a0%5Cu03b1%5C%5Cacute%5C%5Cnu%5Cu03bbo%5Cu03c2%22%2C%22lastName%22%3A%22Ko%5Cu03bd%5Cu03c4%5Cu03b1%5Cu03bb%5C%5Cacute%5C%5Cvarepsilon%5Cu03be%5Cu03b7%5Cu03c2%22%7D%5D%2C%22abstractNote%22%3A%22%22%2C%22date%22%3A%222021%22%2C%22language%22%3A%22%22%2C%22DOI%22%3A%22%22%2C%22ISSN%22%3A%22%22%2C%22url%22%3A%22http%3A%5C%2F%5C%2F83.212.169.185%5C%2Fxmlui%5C%2Fhandle%5C%2F123456789%5C%2F9354%22%2C%22collections%22%3A%5B%22NRHUMZD6%22%5D%2C%22dateModified%22%3A%222024-12-15T22%3A56%3A40Z%22%7D%7D%2C%7B%22key%22%3A%22PHGYDREY%22%2C%22library%22%3A%7B%22id%22%3A722490%7D%2C%22meta%22%3A%7B%22creatorSummary%22%3A%22LORRAINE%20and%20NANCY%22%2C%22numChildren%22%3A1%7D%2C%22bib%22%3A%22%26lt%3Bdiv%20class%3D%26quot%3Bcsl-bib-body%26quot%3B%20style%3D%26quot%3Bline-height%3A%202%3B%20padding-left%3A%201em%3B%20text-indent%3A-1em%3B%26quot%3B%26gt%3B%5Cn%20%20%26lt%3Bdiv%20class%3D%26quot%3Bcsl-entry%26quot%3B%26gt%3BLORRAINE%2C%20R.%2C%20%26amp%3B%20NANCY%2C%20D.%20%28n.d.%29.%20%26lt%3Bi%26gt%3BActualit%26%23xE9%3Bs%20sur%20la%20prise%20en%20charge%20kin%26%23xE9%3Bsith%26%23xE9%3Brapique%26lt%3B%5C%2Fi%26gt%3B.%20Retrieved%20December%2015%2C%202024%2C%20from%20%26lt%3Ba%20class%3D%26%23039%3Bzp-ItemURL%26%23039%3B%20href%3D%26%23039%3Bhttps%3A%5C%2F%5C%2Fmemoires.kine-nancy.eu%5C%2Froussy2015.pdf%26%23039%3B%26gt%3Bhttps%3A%5C%2F%5C%2Fmemoires.kine-nancy.eu%5C%2Froussy2015.pdf%26lt%3B%5C%2Fa%26gt%3B%26lt%3B%5C%2Fdiv%26gt%3B%5Cn%26lt%3B%5C%2Fdiv%26gt%3B%22%2C%22data%22%3A%7B%22itemType%22%3A%22journalArticle%22%2C%22title%22%3A%22Actualit%5Cu00e9s%20sur%20la%20prise%20en%20charge%20kin%5Cu00e9sith%5Cu00e9rapique%22%2C%22creators%22%3A%5B%7B%22creatorType%22%3A%22author%22%2C%22firstName%22%3A%22REGION%22%2C%22lastName%22%3A%22LORRAINE%22%7D%2C%7B%22creatorType%22%3A%22author%22%2C%22firstName%22%3A%22DE%22%2C%22lastName%22%3A%22NANCY%22%7D%5D%2C%22abstractNote%22%3A%22%22%2C%22date%22%3A%22%22%2C%22language%22%3A%22%22%2C%22DOI%22%3A%22%22%2C%22ISSN%22%3A%22%22%2C%22url%22%3A%22https%3A%5C%2F%5C%2Fmemoires.kine-nancy.eu%5C%2Froussy2015.pdf%22%2C%22collections%22%3A%5B%22NRHUMZD6%22%5D%2C%22dateModified%22%3A%222024-12-15T22%3A56%3A40Z%22%7D%7D%2C%7B%22key%22%3A%22GRWQ7THY%22%2C%22library%22%3A%7B%22id%22%3A722490%7D%2C%22meta%22%3A%7B%22creatorSummary%22%3A%22%5Cu0160edien%5Cu0117%22%2C%22parsedDate%22%3A%222022%22%2C%22numChildren%22%3A0%7D%2C%22bib%22%3A%22%26lt%3Bdiv%20class%3D%26quot%3Bcsl-bib-body%26quot%3B%20style%3D%26quot%3Bline-height%3A%202%3B%20padding-left%3A%201em%3B%20text-indent%3A-1em%3B%26quot%3B%26gt%3B%5Cn%20%20%26lt%3Bdiv%20class%3D%26quot%3Bcsl-entry%26quot%3B%26gt%3B%26%23x160%3Bedien%26%23x117%3B%2C%20A.%20%282022%29.%20%26lt%3Bi%26gt%3BStuburo%20stabilizavimo%20pratim%26%23x173%3B%20ir%20tarpslankstelin%26%23x117%3Bs%20diferencin%26%23x117%3Bs%20dinamin%26%23x117%3Bs%20terapijos%20poveikis%20nugaros%20skausmui%20ir%20funkcinei%20b%26%23x16B%3Bklei%20esant%20juosmenin%26%23x117%3Bs%20stuburo%20dalies%20i%26%23x161%3Bvar%26%23x17E%3Bai%26lt%3B%5C%2Fi%26gt%3B%20%5BPhD%20Thesis%5D.%20Lietuvos%20sporto%20universitetas.%26lt%3B%5C%2Fdiv%26gt%3B%5Cn%26lt%3B%5C%2Fdiv%26gt%3B%22%2C%22data%22%3A%7B%22itemType%22%3A%22thesis%22%2C%22title%22%3A%22Stuburo%20stabilizavimo%20pratim%5Cu0173%20ir%20tarpslankstelin%5Cu0117s%20diferencin%5Cu0117s%20dinamin%5Cu0117s%20terapijos%20poveikis%20nugaros%20skausmui%20ir%20funkcinei%20b%5Cu016bklei%20esant%20juosmenin%5Cu0117s%20stuburo%20dalies%20i%5Cu0161var%5Cu017eai%22%2C%22creators%22%3A%5B%7B%22creatorType%22%3A%22author%22%2C%22firstName%22%3A%22Agn%5Cu0117%22%2C%22lastName%22%3A%22%5Cu0160edien%5Cu0117%22%7D%5D%2C%22abstractNote%22%3A%22%22%2C%22thesisType%22%3A%22PhD%20Thesis%22%2C%22university%22%3A%22Lietuvos%20sporto%20universitetas.%22%2C%22date%22%3A%222022%22%2C%22language%22%3A%22%22%2C%22url%22%3A%22%22%2C%22collections%22%3A%5B%22NRHUMZD6%22%5D%2C%22dateModified%22%3A%222024-12-15T22%3A56%3A40Z%22%7D%7D%2C%7B%22key%22%3A%227IYAT95X%22%2C%22library%22%3A%7B%22id%22%3A722490%7D%2C%22meta%22%3A%7B%22creatorSummary%22%3A%22Rzal%5Cu0131%22%2C%22parsedDate%22%3A%222023%22%2C%22numChildren%22%3A1%7D%2C%22bib%22%3A%22%26lt%3Bdiv%20class%3D%26quot%3Bcsl-bib-body%26quot%3B%20style%3D%26quot%3Bline-height%3A%202%3B%20padding-left%3A%201em%3B%20text-indent%3A-1em%3B%26quot%3B%26gt%3B%5Cn%20%20%26lt%3Bdiv%20class%3D%26quot%3Bcsl-entry%26quot%3B%26gt%3BRzal%26%23x131%3B%2C%20N.%20%282023%29.%20%26lt%3Bi%26gt%3BKronik%20bel%20a%26%23x11F%3Br%26%23x131%3Bl%26%23x131%3B%20hastalarda%20egzersiz%20ve%20lokal%20dekompresyon%20cihaz%26%23x131%3Bn%26%23x131%3Bn%20a%26%23x11F%3Br%26%23x131%3B%20ve%20engellilik%20%26%23xFC%3Bzerine%20etkisi%3D%20Effects%20of%20exercise%20and%20local%20decompression%20device%20on%20pain%20and%20disability%20in%20patients%20with%20chronic%20low%20back%20pain%26lt%3B%5C%2Fi%26gt%3B%20%5BMaster%26%23x2019%3Bs%20Thesis%2C%20%26%23x130%3Bstanbul%20Atlas%20%26%23xDC%3Bniversitesi%2C%20Lisans%26%23xFC%3Bst%26%23xFC%3B%20E%26%23x11F%3Bitim%20Enstit%26%23xFC%3Bs%26%23xFC%3B%5D.%20%26lt%3Ba%20class%3D%26%23039%3Bzp-ItemURL%26%23039%3B%20href%3D%26%23039%3Bhttp%3A%5C%2F%5C%2Facikerisim.atlas.edu.tr%5C%2Fxmlui%5C%2Fhandle%5C%2F20.500.12900%5C%2F167%26%23039%3B%26gt%3Bhttp%3A%5C%2F%5C%2Facikerisim.atlas.edu.tr%5C%2Fxmlui%5C%2Fhandle%5C%2F20.500.12900%5C%2F167%26lt%3B%5C%2Fa%26gt%3B%26lt%3B%5C%2Fdiv%26gt%3B%5Cn%26lt%3B%5C%2Fdiv%26gt%3B%22%2C%22data%22%3A%7B%22itemType%22%3A%22thesis%22%2C%22title%22%3A%22Kronik%20bel%20a%5Cu011fr%5Cu0131l%5Cu0131%20hastalarda%20egzersiz%20ve%20lokal%20dekompresyon%20cihaz%5Cu0131n%5Cu0131n%20a%5Cu011fr%5Cu0131%20ve%20engellilik%20%5Cu00fczerine%20etkisi%3D%20Effects%20of%20exercise%20and%20local%20decompression%20device%20on%20pain%20and%20disability%20in%20patients%20with%20chronic%20low%20back%20pain%22%2C%22creators%22%3A%5B%7B%22creatorType%22%3A%22author%22%2C%22firstName%22%3A%22Nazir%22%2C%22lastName%22%3A%22Rzal%5Cu0131%22%7D%5D%2C%22abstractNote%22%3A%22%22%2C%22thesisType%22%3A%22Master%27s%20Thesis%22%2C%22university%22%3A%22%5Cu0130stanbul%20Atlas%20%5Cu00dcniversitesi%2C%20Lisans%5Cu00fcst%5Cu00fc%20E%5Cu011fitim%20Enstit%5Cu00fcs%5Cu00fc%22%2C%22date%22%3A%222023%22%2C%22language%22%3A%22%22%2C%22url%22%3A%22http%3A%5C%2F%5C%2Facikerisim.atlas.edu.tr%5C%2Fxmlui%5C%2Fhandle%5C%2F20.500.12900%5C%2F167%22%2C%22collections%22%3A%5B%22NRHUMZD6%22%5D%2C%22dateModified%22%3A%222024-12-15T22%3A56%3A40Z%22%7D%7D%2C%7B%22key%22%3A%2266ETNSNK%22%2C%22library%22%3A%7B%22id%22%3A722490%7D%2C%22meta%22%3A%7B%22creatorSummary%22%3A%22Lundin%20et%20al.%22%2C%22numChildren%22%3A0%7D%2C%22bib%22%3A%22%26lt%3Bdiv%20class%3D%26quot%3Bcsl-bib-body%26quot%3B%20style%3D%26quot%3Bline-height%3A%202%3B%20padding-left%3A%201em%3B%20text-indent%3A-1em%3B%26quot%3B%26gt%3B%5Cn%20%20%26lt%3Bdiv%20class%3D%26quot%3Bcsl-entry%26quot%3B%26gt%3BLundin%2C%20O.%2C%20Meyerson%2C%20F.%20A.%2C%20%26amp%3B%20Persson%2C%20L.%20%28n.d.%29.%20%26lt%3Bi%26gt%3BExamensarbete%2015%20hp%20H%26%23xF6%3Bsten%202019%26lt%3B%5C%2Fi%26gt%3B.%20Retrieved%20December%2015%2C%202024%2C%20from%20%26lt%3Ba%20class%3D%26%23039%3Bzp-ItemURL%26%23039%3B%20href%3D%26%23039%3Bhttps%3A%5C%2F%5C%2Flup.lub.lu.se%5C%2Fluur%5C%2Fdownload%3Ffunc%3DdownloadFile%26amp%3BrecordOId%3D9076500%26amp%3BfileOId%3D9076501%26%23039%3B%26gt%3Bhttps%3A%5C%2F%5C%2Flup.lub.lu.se%5C%2Fluur%5C%2Fdownload%3Ffunc%3DdownloadFile%26amp%3BrecordOId%3D9076500%26amp%3BfileOId%3D9076501%26lt%3B%5C%2Fa%26gt%3B%26lt%3B%5C%2Fdiv%26gt%3B%5Cn%26lt%3B%5C%2Fdiv%26gt%3B%22%2C%22data%22%3A%7B%22itemType%22%3A%22journalArticle%22%2C%22title%22%3A%22Examensarbete%2015%20hp%20H%5Cu00f6sten%202019%22%2C%22creators%22%3A%5B%7B%22creatorType%22%3A%22author%22%2C%22firstName%22%3A%22Olof%22%2C%22lastName%22%3A%22Lundin%22%7D%2C%7B%22creatorType%22%3A%22author%22%2C%22firstName%22%3A%22Filip%20Axelsson%22%2C%22lastName%22%3A%22Meyerson%22%7D%2C%7B%22creatorType%22%3A%22author%22%2C%22firstName%22%3A%22Liselott%22%2C%22lastName%22%3A%22Persson%22%7D%5D%2C%22abstractNote%22%3A%22%22%2C%22date%22%3A%22%22%2C%22language%22%3A%22%22%2C%22DOI%22%3A%22%22%2C%22ISSN%22%3A%22%22%2C%22url%22%3A%22https%3A%5C%2F%5C%2Flup.lub.lu.se%5C%2Fluur%5C%2Fdownload%3Ffunc%3DdownloadFile%26recordOId%3D9076500%26fileOId%3D9076501%22%2C%22collections%22%3A%5B%22NRHUMZD6%22%5D%2C%22dateModified%22%3A%222024-12-15T22%3A56%3A40Z%22%7D%7D%2C%7B%22key%22%3A%22XSGPWRJ4%22%2C%22library%22%3A%7B%22id%22%3A722490%7D%2C%22meta%22%3A%7B%22creatorSummary%22%3A%22Wolff%22%2C%22parsedDate%22%3A%222020%22%2C%22numChildren%22%3A0%7D%2C%22bib%22%3A%22%26lt%3Bdiv%20class%3D%26quot%3Bcsl-bib-body%26quot%3B%20style%3D%26quot%3Bline-height%3A%202%3B%20padding-left%3A%201em%3B%20text-indent%3A-1em%3B%26quot%3B%26gt%3B%5Cn%20%20%26lt%3Bdiv%20class%3D%26quot%3Bcsl-entry%26quot%3B%26gt%3BWolff%2C%20A.%20M.%20%282020%29.%20%26lt%3Bi%26gt%3BThe%20epidemiology%20of%20work%20related%20back%20pain%20in%20full-time%20restaurant%20waitron%20staff%20within%20the%20eThekwini%20Municipality%26lt%3B%5C%2Fi%26gt%3B%20%5BPhD%20Thesis%5D.%20%26lt%3Ba%20class%3D%26%23039%3Bzp-ItemURL%26%23039%3B%20href%3D%26%23039%3Bhttps%3A%5C%2F%5C%2Fopenscholar.dut.ac.za%5C%2Fbitstream%5C%2F10321%5C%2F3972%5C%2F4%5C%2FWolff_AM_2020.pdf%26%23039%3B%26gt%3Bhttps%3A%5C%2F%5C%2Fopenscholar.dut.ac.za%5C%2Fbitstream%5C%2F10321%5C%2F3972%5C%2F4%5C%2FWolff_AM_2020.pdf%26lt%3B%5C%2Fa%26gt%3B%26lt%3B%5C%2Fdiv%26gt%3B%5Cn%26lt%3B%5C%2Fdiv%26gt%3B%22%2C%22data%22%3A%7B%22itemType%22%3A%22thesis%22%2C%22title%22%3A%22The%20epidemiology%20of%20work%20related%20back%20pain%20in%20full-time%20restaurant%20waitron%20staff%20within%20the%20eThekwini%20Municipality%22%2C%22creators%22%3A%5B%7B%22creatorType%22%3A%22author%22%2C%22firstName%22%3A%22Alexia%20Michaela%22%2C%22lastName%22%3A%22Wolff%22%7D%5D%2C%22abstractNote%22%3A%22%22%2C%22thesisType%22%3A%22PhD%20Thesis%22%2C%22university%22%3A%22%22%2C%22date%22%3A%222020%22%2C%22language%22%3A%22%22%2C%22url%22%3A%22https%3A%5C%2F%5C%2Fopenscholar.dut.ac.za%5C%2Fbitstream%5C%2F10321%5C%2F3972%5C%2F4%5C%2FWolff_AM_2020.pdf%22%2C%22collections%22%3A%5B%22NRHUMZD6%22%5D%2C%22dateModified%22%3A%222024-12-15T22%3A36%3A05Z%22%7D%7D%2C%7B%22key%22%3A%22USGHJ9DE%22%2C%22library%22%3A%7B%22id%22%3A722490%7D%2C%22meta%22%3A%7B%22creatorSummary%22%3A%22Do%22%2C%22numChildren%22%3A0%7D%2C%22bib%22%3A%22%26lt%3Bdiv%20class%3D%26quot%3Bcsl-bib-body%26quot%3B%20style%3D%26quot%3Bline-height%3A%202%3B%20padding-left%3A%201em%3B%20text-indent%3A-1em%3B%26quot%3B%26gt%3B%5Cn%20%20%26lt%3Bdiv%20class%3D%26quot%3Bcsl-entry%26quot%3B%26gt%3BDo%2C%20W.%20D.%20T.%20%28n.d.%29.%20%26lt%3Bi%26gt%3BPoehlman%20Chiropractic%20Center%20Mark%20A.%20Poehlman%2C%20DC%2038%20Bloomsbury%20Avenue%20Catonsville%2C%20MD%2021228%20Phone%3A%20410-788-BACK%20%282225%29%26lt%3B%5C%2Fi%26gt%3B.%26lt%3B%5C%2Fdiv%26gt%3B%5Cn%26lt%3B%5C%2Fdiv%26gt%3B%22%2C%22data%22%3A%7B%22itemType%22%3A%22journalArticle%22%2C%22title%22%3A%22Poehlman%20Chiropractic%20Center%20Mark%20A.%20Poehlman%2C%20DC%2038%20Bloomsbury%20Avenue%20Catonsville%2C%20MD%2021228%20Phone%3A%20410-788-BACK%20%282225%29%22%2C%22creators%22%3A%5B%7B%22creatorType%22%3A%22author%22%2C%22firstName%22%3A%22What%20Do%20They%22%2C%22lastName%22%3A%22Do%22%7D%5D%2C%22abstractNote%22%3A%22%22%2C%22date%22%3A%22%22%2C%22language%22%3A%22%22%2C%22DOI%22%3A%22%22%2C%22ISSN%22%3A%22%22%2C%22url%22%3A%22%22%2C%22collections%22%3A%5B%22NRHUMZD6%22%5D%2C%22dateModified%22%3A%222024-12-15T22%3A36%3A05Z%22%7D%7D%2C%7B%22key%22%3A%22AU896FBU%22%2C%22library%22%3A%7B%22id%22%3A722490%7D%2C%22meta%22%3A%7B%22creatorSummary%22%3A%22Hornung%20et%20al.%22%2C%22parsedDate%22%3A%222024%22%2C%22numChildren%22%3A0%7D%2C%22bib%22%3A%22%26lt%3Bdiv%20class%3D%26quot%3Bcsl-bib-body%26quot%3B%20style%3D%26quot%3Bline-height%3A%202%3B%20padding-left%3A%201em%3B%20text-indent%3A-1em%3B%26quot%3B%26gt%3B%5Cn%20%20%26lt%3Bdiv%20class%3D%26quot%3Bcsl-entry%26quot%3B%26gt%3BHornung%2C%20A.%20L.%2C%20Rudisill%2C%20S.%20S.%2C%20Barajas%2C%20J.%20N.%2C%20Harada%2C%20G.%2C%20Fitch%2C%20A.%20A.%2C%20Leonard%2C%20S.%20F.%2C%20Roberts%2C%20A.%20C.%2C%20An%2C%20H.%20S.%2C%20Albert%2C%20H.%20B.%2C%20%26amp%3B%20Tkachev%2C%20A.%20%282024%29.%20How%20Does%20Resorption%20Differ%20Among%20Single-Level%20and%20Multilevel%20Lumbar%20Disc%20Herniations%3F%20A%20Prospective%20Multi-Imaging%20and%20Clinical%20Phenotype%20Study.%20%26lt%3Bi%26gt%3BSpine%26lt%3B%5C%2Fi%26gt%3B%2C%20%26lt%3Bi%26gt%3B49%26lt%3B%5C%2Fi%26gt%3B%2811%29%2C%20763%26%23x2013%3B771.%20%26lt%3Ba%20class%3D%26%23039%3Bzp-ItemURL%26%23039%3B%20href%3D%26%23039%3Bhttps%3A%5C%2F%5C%2Fjournals.lww.com%5C%2Fspinejournal%5C%2Ffulltext%5C%2F2024%5C%2F06010%5C%2Fhow_does_resorption_differ_among_single_level_and.4.aspx%26%23039%3B%26gt%3Bhttps%3A%5C%2F%5C%2Fjournals.lww.com%5C%2Fspinejournal%5C%2Ffulltext%5C%2F2024%5C%2F06010%5C%2Fhow_does_resorption_differ_among_single_level_and.4.aspx%26lt%3B%5C%2Fa%26gt%3B%26lt%3B%5C%2Fdiv%26gt%3B%5Cn%26lt%3B%5C%2Fdiv%26gt%3B%22%2C%22data%22%3A%7B%22itemType%22%3A%22journalArticle%22%2C%22title%22%3A%22How%20Does%20Resorption%20Differ%20Among%20Single-Level%20and%20Multilevel%20Lumbar%20Disc%20Herniations%3F%20A%20Prospective%20Multi-Imaging%20and%20Clinical%20Phenotype%20Study%22%2C%22creators%22%3A%5B%7B%22creatorType%22%3A%22author%22%2C%22firstName%22%3A%22Alexander%20L.%22%2C%22lastName%22%3A%22Hornung%22%7D%2C%7B%22creatorType%22%3A%22author%22%2C%22firstName%22%3A%22Samuel%20S.%22%2C%22lastName%22%3A%22Rudisill%22%7D%2C%7B%22creatorType%22%3A%22author%22%2C%22firstName%22%3A%22J.%20Nicolas%22%2C%22lastName%22%3A%22Barajas%22%7D%2C%7B%22creatorType%22%3A%22author%22%2C%22firstName%22%3A%22Garrett%22%2C%22lastName%22%3A%22Harada%22%7D%2C%7B%22creatorType%22%3A%22author%22%2C%22firstName%22%3A%22Ashlyn%20A.%22%2C%22lastName%22%3A%22Fitch%22%7D%2C%7B%22creatorType%22%3A%22author%22%2C%22firstName%22%3A%22Skylar%20F.%22%2C%22lastName%22%3A%22Leonard%22%7D%2C%7B%22creatorType%22%3A%22author%22%2C%22firstName%22%3A%22Ashley%20C.%22%2C%22lastName%22%3A%22Roberts%22%7D%2C%7B%22creatorType%22%3A%22author%22%2C%22firstName%22%3A%22Howard%20S.%22%2C%22lastName%22%3A%22An%22%7D%2C%7B%22creatorType%22%3A%22author%22%2C%22firstName%22%3A%22Hanne%20B.%22%2C%22lastName%22%3A%22Albert%22%7D%2C%7B%22creatorType%22%3A%22author%22%2C%22firstName%22%3A%22Alexander%22%2C%22lastName%22%3A%22Tkachev%22%7D%5D%2C%22abstractNote%22%3A%22%22%2C%22date%22%3A%222024%22%2C%22language%22%3A%22%22%2C%22DOI%22%3A%22%22%2C%22ISSN%22%3A%22%22%2C%22url%22%3A%22https%3A%5C%2F%5C%2Fjournals.lww.com%5C%2Fspinejournal%5C%2Ffulltext%5C%2F2024%5C%2F06010%5C%2Fhow_does_resorption_differ_among_single_level_and.4.aspx%22%2C%22collections%22%3A%5B%22NRHUMZD6%22%5D%2C%22dateModified%22%3A%222024-12-15T22%3A36%3A05Z%22%7D%7D%2C%7B%22key%22%3A%22A4DC8HT9%22%2C%22library%22%3A%7B%22id%22%3A722490%7D%2C%22meta%22%3A%7B%22creatorSummary%22%3A%22Budisulistyo%22%2C%22parsedDate%22%3A%222024%22%2C%22numChildren%22%3A0%7D%2C%22bib%22%3A%22%26lt%3Bdiv%20class%3D%26quot%3Bcsl-bib-body%26quot%3B%20style%3D%26quot%3Bline-height%3A%202%3B%20padding-left%3A%201em%3B%20text-indent%3A-1em%3B%26quot%3B%26gt%3B%5Cn%20%20%26lt%3Bdiv%20class%3D%26quot%3Bcsl-entry%26quot%3B%26gt%3BBudisulistyo%2C%20T.%20%282024%29.%20Berkas%20PAK%20dr.%20Trianggoro%20Budisulistyo.%20%26lt%3Bi%26gt%3BAnesthesia%20Pain%20%26amp%3B%20Intensive%20Care%26lt%3B%5C%2Fi%26gt%3B%2C%20%26lt%3Bi%26gt%3B26%26lt%3B%5C%2Fi%26gt%3B%285%29%2C%20669%26%23x2013%3B673.%20%26lt%3Ba%20class%3D%26%23039%3Bzp-ItemURL%26%23039%3B%20href%3D%26%23039%3Bhttps%3A%5C%2F%5C%2Fdoc-pak.undip.ac.id%5C%2Fid%5C%2Feprint%5C%2F26429%5C%2F1%5C%2FTURNITIN-Trianggoro-Budisulistyo-artikel1.pdf%26%23039%3B%26gt%3Bhttps%3A%5C%2F%5C%2Fdoc-pak.undip.ac.id%5C%2Fid%5C%2Feprint%5C%2F26429%5C%2F1%5C%2FTURNITIN-Trianggoro-Budisulistyo-artikel1.pdf%26lt%3B%5C%2Fa%26gt%3B%26lt%3B%5C%2Fdiv%26gt%3B%5Cn%26lt%3B%5C%2Fdiv%26gt%3B%22%2C%22data%22%3A%7B%22itemType%22%3A%22journalArticle%22%2C%22title%22%3A%22Berkas%20PAK%20dr.%20Trianggoro%20Budisulistyo%22%2C%22creators%22%3A%5B%7B%22creatorType%22%3A%22author%22%2C%22firstName%22%3A%22Trianggoro%22%2C%22lastName%22%3A%22Budisulistyo%22%7D%5D%2C%22abstractNote%22%3A%22%22%2C%22date%22%3A%222024%22%2C%22language%22%3A%22%22%2C%22DOI%22%3A%22%22%2C%22ISSN%22%3A%22%22%2C%22url%22%3A%22https%3A%5C%2F%5C%2Fdoc-pak.undip.ac.id%5C%2Fid%5C%2Feprint%5C%2F26429%5C%2F1%5C%2FTURNITIN-Trianggoro-Budisulistyo-artikel1.pdf%22%2C%22collections%22%3A%5B%22NRHUMZD6%22%5D%2C%22dateModified%22%3A%222024-12-15T22%3A36%3A05Z%22%7D%7D%2C%7B%22key%22%3A%22ABPUED3F%22%2C%22library%22%3A%7B%22id%22%3A722490%7D%2C%22meta%22%3A%7B%22creatorSummary%22%3A%22Jabbarl%5Cu0131%22%2C%22parsedDate%22%3A%222023%22%2C%22numChildren%22%3A1%7D%2C%22bib%22%3A%22%26lt%3Bdiv%20class%3D%26quot%3Bcsl-bib-body%26quot%3B%20style%3D%26quot%3Bline-height%3A%202%3B%20padding-left%3A%201em%3B%20text-indent%3A-1em%3B%26quot%3B%26gt%3B%5Cn%20%20%26lt%3Bdiv%20class%3D%26quot%3Bcsl-entry%26quot%3B%26gt%3BJabbarl%26%23x131%3B%2C%20R.%20%282023%29.%20%26lt%3Bi%26gt%3BServikal%20disk%20hernisi%20tan%26%23x131%3Bl%26%23x131%3B%20hastalarda%20spinal%20dekompresyon%20tedavisi%20ile%20y%26%23xFC%3Bksek%20yo%26%23x11F%3Bunluklu%20lazer%20terapinin%20etkinli%26%23x11F%3Binin%20ara%26%23x15F%3Bt%26%23x131%3Br%26%23x131%3Blmas%26%23x131%3B%3D%20Investigation%20of%20the%20efficacy%20of%20spinal%20local%20decompression%20therapy%20and%20high%20intensity%20laser%20therapy%20in%20patients%20with%20cervical%20disc%20herniation%26lt%3B%5C%2Fi%26gt%3B%20%5BMaster%26%23x2019%3Bs%20Thesis%2C%20%26%23x130%3Bstanbul%20Atlas%20%26%23xDC%3Bniversitesi%2C%20Lisans%26%23xFC%3Bst%26%23xFC%3B%20E%26%23x11F%3Bitim%20Enstit%26%23xFC%3Bs%26%23xFC%3B%5D.%20%26lt%3Ba%20class%3D%26%23039%3Bzp-ItemURL%26%23039%3B%20href%3D%26%23039%3Bhttp%3A%5C%2F%5C%2Facikerisim.atlas.edu.tr%5C%2Fxmlui%5C%2Fhandle%5C%2F20.500.12900%5C%2F172%26%23039%3B%26gt%3Bhttp%3A%5C%2F%5C%2Facikerisim.atlas.edu.tr%5C%2Fxmlui%5C%2Fhandle%5C%2F20.500.12900%5C%2F172%26lt%3B%5C%2Fa%26gt%3B%26lt%3B%5C%2Fdiv%26gt%3B%5Cn%26lt%3B%5C%2Fdiv%26gt%3B%22%2C%22data%22%3A%7B%22itemType%22%3A%22thesis%22%2C%22title%22%3A%22Servikal%20disk%20hernisi%20tan%5Cu0131l%5Cu0131%20hastalarda%20spinal%20dekompresyon%20tedavisi%20ile%20y%5Cu00fcksek%20yo%5Cu011funluklu%20lazer%20terapinin%20etkinli%5Cu011finin%20ara%5Cu015ft%5Cu0131r%5Cu0131lmas%5Cu0131%3D%20Investigation%20of%20the%20efficacy%20of%20spinal%20local%20decompression%20therapy%20and%20high%20intensity%20laser%20therapy%20in%20patients%20with%20cervical%20disc%20herniation%22%2C%22creators%22%3A%5B%7B%22creatorType%22%3A%22author%22%2C%22firstName%22%3A%22Rufat%22%2C%22lastName%22%3A%22Jabbarl%5Cu0131%22%7D%5D%2C%22abstractNote%22%3A%22%22%2C%22thesisType%22%3A%22Master%27s%20Thesis%22%2C%22university%22%3A%22%5Cu0130stanbul%20Atlas%20%5Cu00dcniversitesi%2C%20Lisans%5Cu00fcst%5Cu00fc%20E%5Cu011fitim%20Enstit%5Cu00fcs%5Cu00fc%22%2C%22date%22%3A%222023%22%2C%22language%22%3A%22%22%2C%22url%22%3A%22http%3A%5C%2F%5C%2Facikerisim.atlas.edu.tr%5C%2Fxmlui%5C%2Fhandle%5C%2F20.500.12900%5C%2F172%22%2C%22collections%22%3A%5B%22NRHUMZD6%22%5D%2C%22dateModified%22%3A%222024-12-15T22%3A36%3A05Z%22%7D%7D%2C%7B%22key%22%3A%224VJNBZ92%22%2C%22library%22%3A%7B%22id%22%3A722490%7D%2C%22meta%22%3A%7B%22creatorSummary%22%3A%22Shield%22%2C%22numChildren%22%3A1%7D%2C%22bib%22%3A%22%26lt%3Bdiv%20class%3D%26quot%3Bcsl-bib-body%26quot%3B%20style%3D%26quot%3Bline-height%3A%202%3B%20padding-left%3A%201em%3B%20text-indent%3A-1em%3B%26quot%3B%26gt%3B%5Cn%20%20%26lt%3Bdiv%20class%3D%26quot%3Bcsl-entry%26quot%3B%26gt%3BShield%2C%20B.%20C.%20B.%20%28n.d.%29.%20%26lt%3Bi%26gt%3BResearch%20and%20publish%20the%20best%20content.%26lt%3B%5C%2Fi%26gt%3B%20Retrieved%20December%2015%2C%202024%2C%20from%20%26lt%3Ba%20class%3D%26%23039%3Bzp-ItemURL%26%23039%3B%20href%3D%26%23039%3Bhttps%3A%5C%2F%5C%2Fwww.scoop.it%5C%2Ftopic%5C%2Faccidents-and-injuries%5C%2Fp%5C%2F4128963067%5C%2F2021%5C%2F12%5C%2F20%5C%2Ffunctional-medicine-vs-integrative-medicine-what-is-functional-medicine-915-850-0900%26%23039%3B%26gt%3Bhttps%3A%5C%2F%5C%2Fwww.scoop.it%5C%2Ftopic%5C%2Faccidents-and-injuries%5C%2Fp%5C%2F4128963067%5C%2F2021%5C%2F12%5C%2F20%5C%2Ffunctional-medicine-vs-integrative-medicine-what-is-functional-medicine-915-850-0900%26lt%3B%5C%2Fa%26gt%3B%26lt%3B%5C%2Fdiv%26gt%3B%5Cn%26lt%3B%5C%2Fdiv%26gt%3B%22%2C%22data%22%3A%7B%22itemType%22%3A%22journalArticle%22%2C%22title%22%3A%22Research%20and%20publish%20the%20best%20content.%22%2C%22creators%22%3A%5B%7B%22creatorType%22%3A%22author%22%2C%22firstName%22%3A%22Blue%20Cross%20Blue%22%2C%22lastName%22%3A%22Shield%22%7D%5D%2C%22abstractNote%22%3A%22%22%2C%22date%22%3A%22%22%2C%22language%22%3A%22%22%2C%22DOI%22%3A%22%22%2C%22ISSN%22%3A%22%22%2C%22url%22%3A%22https%3A%5C%2F%5C%2Fwww.scoop.it%5C%2Ftopic%5C%2Faccidents-and-injuries%5C%2Fp%5C%2F4128963067%5C%2F2021%5C%2F12%5C%2F20%5C%2Ffunctional-medicine-vs-integrative-medicine-what-is-functional-medicine-915-850-0900%22%2C%22collections%22%3A%5B%22NRHUMZD6%22%5D%2C%22dateModified%22%3A%222024-12-15T22%3A36%3A05Z%22%7D%7D%2C%7B%22key%22%3A%22V9J2L9Z3%22%2C%22library%22%3A%7B%22id%22%3A722490%7D%2C%22meta%22%3A%7B%22creatorSummary%22%3A%22Su%20et%20al.%22%2C%22parsedDate%22%3A%222024%22%2C%22numChildren%22%3A1%7D%2C%22bib%22%3A%22%26lt%3Bdiv%20class%3D%26quot%3Bcsl-bib-body%26quot%3B%20style%3D%26quot%3Bline-height%3A%202%3B%20padding-left%3A%201em%3B%20text-indent%3A-1em%3B%26quot%3B%26gt%3B%5Cn%20%20%26lt%3Bdiv%20class%3D%26quot%3Bcsl-entry%26quot%3B%26gt%3BSu%2C%20S.%2C%20Zhou%2C%20H.%2C%20Hou%2C%20Z.%2C%20Lu%2C%20Y.%2C%20Wang%2C%20W.%2C%20Chen%2C%20Y.%2C%20Chen%2C%20L.%2C%20%26amp%3B%20Tian%2C%20C.%20%282024%29.%20Finite%20element%20analysis%20of%20thumb%20thrust%20in%20lumbar%20fixed-point%20rotation%20manipulation.%20%26lt%3Bi%26gt%3BChinese%20Journal%20of%20Tissue%20Engineering%20Research%26lt%3B%5C%2Fi%26gt%3B%2C%20%26lt%3Bi%26gt%3B28%26lt%3B%5C%2Fi%26gt%3B%2812%29%2C%201823.%20%26lt%3Ba%20class%3D%26%23039%3Bzp-ItemURL%26%23039%3B%20href%3D%26%23039%3Bhttps%3A%5C%2F%5C%2Fwww.cjter.com%5C%2FEN%5C%2Fabstract%5C%2Fabstract19184.shtml%26%23039%3B%26gt%3Bhttps%3A%5C%2F%5C%2Fwww.cjter.com%5C%2FEN%5C%2Fabstract%5C%2Fabstract19184.shtml%26lt%3B%5C%2Fa%26gt%3B%26lt%3B%5C%2Fdiv%26gt%3B%5Cn%26lt%3B%5C%2Fdiv%26gt%3B%22%2C%22data%22%3A%7B%22itemType%22%3A%22journalArticle%22%2C%22title%22%3A%22Finite%20element%20analysis%20of%20thumb%20thrust%20in%20lumbar%20fixed-point%20rotation%20manipulation%22%2C%22creators%22%3A%5B%7B%22creatorType%22%3A%22author%22%2C%22firstName%22%3A%22Shaoting%22%2C%22lastName%22%3A%22Su%22%7D%2C%7B%22creatorType%22%3A%22author%22%2C%22firstName%22%3A%22Honghai%22%2C%22lastName%22%3A%22Zhou%22%7D%2C%7B%22creatorType%22%3A%22author%22%2C%22firstName%22%3A%22Zhaomeng%22%2C%22lastName%22%3A%22Hou%22%7D%2C%7B%22creatorType%22%3A%22author%22%2C%22firstName%22%3A%22Yan%22%2C%22lastName%22%3A%22Lu%22%7D%2C%7B%22creatorType%22%3A%22author%22%2C%22firstName%22%3A%22Wei%22%2C%22lastName%22%3A%22Wang%22%7D%2C%7B%22creatorType%22%3A%22author%22%2C%22firstName%22%3A%22Yixin%22%2C%22lastName%22%3A%22Chen%22%7D%2C%7B%22creatorType%22%3A%22author%22%2C%22firstName%22%3A%22Longhao%22%2C%22lastName%22%3A%22Chen%22%7D%2C%7B%22creatorType%22%3A%22author%22%2C%22firstName%22%3A%22Cong%22%2C%22lastName%22%3A%22Tian%22%7D%5D%2C%22abstractNote%22%3A%22%22%2C%22date%22%3A%222024%22%2C%22language%22%3A%22%22%2C%22DOI%22%3A%22%22%2C%22ISSN%22%3A%22%22%2C%22url%22%3A%22https%3A%5C%2F%5C%2Fwww.cjter.com%5C%2FEN%5C%2Fabstract%5C%2Fabstract19184.shtml%22%2C%22collections%22%3A%5B%22NRHUMZD6%22%5D%2C%22dateModified%22%3A%222024-12-15T22%3A36%3A05Z%22%7D%7D%2C%7B%22key%22%3A%22JMLF3PR2%22%2C%22library%22%3A%7B%22id%22%3A722490%7D%2C%22meta%22%3A%7B%22creatorSummary%22%3A%22Chiang%20et%20al.%22%2C%22parsedDate%22%3A%222022%22%2C%22numChildren%22%3A1%7D%2C%22bib%22%3A%22%26lt%3Bdiv%20class%3D%26quot%3Bcsl-bib-body%26quot%3B%20style%3D%26quot%3Bline-height%3A%202%3B%20padding-left%3A%201em%3B%20text-indent%3A-1em%3B%26quot%3B%26gt%3B%5Cn%20%20%26lt%3Bdiv%20class%3D%26quot%3Bcsl-entry%26quot%3B%26gt%3BChiang%2C%20C.-J.%2C%20Hsieh%2C%20Y.-Y.%2C%20Tsuang%2C%20F.-Y.%2C%20Chiang%2C%20Y.-F.%2C%20%26amp%3B%20Wu%2C%20L.-C.%20%282022%29.%20Assessment%20of%20Spinal%20Stability%20after%20Discectomy%20Followed%20by%20Annulus%20Fibrosus%20Repair%20and%20Augmentation%20of%20the%20Nucleus%20Pulposus%3A%20A%20Finite%20Element%20Study.%20%26lt%3Bi%26gt%3BApplied%20Sciences%26lt%3B%5C%2Fi%26gt%3B%2C%20%26lt%3Bi%26gt%3B12%26lt%3B%5C%2Fi%26gt%3B%2823%29%2C%2011906.%20%26lt%3Ba%20class%3D%26%23039%3Bzp-ItemURL%26%23039%3B%20href%3D%26%23039%3Bhttps%3A%5C%2F%5C%2Fwww.mdpi.com%5C%2F2076-3417%5C%2F12%5C%2F23%5C%2F11906%26%23039%3B%26gt%3Bhttps%3A%5C%2F%5C%2Fwww.mdpi.com%5C%2F2076-3417%5C%2F12%5C%2F23%5C%2F11906%26lt%3B%5C%2Fa%26gt%3B%26lt%3B%5C%2Fdiv%26gt%3B%5Cn%26lt%3B%5C%2Fdiv%26gt%3B%22%2C%22data%22%3A%7B%22itemType%22%3A%22journalArticle%22%2C%22title%22%3A%22Assessment%20of%20Spinal%20Stability%20after%20Discectomy%20Followed%20by%20Annulus%20Fibrosus%20Repair%20and%20Augmentation%20of%20the%20Nucleus%20Pulposus%3A%20A%20Finite%20Element%20Study%22%2C%22creators%22%3A%5B%7B%22creatorType%22%3A%22author%22%2C%22firstName%22%3A%22Chang-Jung%22%2C%22lastName%22%3A%22Chiang%22%7D%2C%7B%22creatorType%22%3A%22author%22%2C%22firstName%22%3A%22Yueh-Ying%22%2C%22lastName%22%3A%22Hsieh%22%7D%2C%7B%22creatorType%22%3A%22author%22%2C%22firstName%22%3A%22Fon-Yih%22%2C%22lastName%22%3A%22Tsuang%22%7D%2C%7B%22creatorType%22%3A%22author%22%2C%22firstName%22%3A%22Yueh-Feng%22%2C%22lastName%22%3A%22Chiang%22%7D%2C%7B%22creatorType%22%3A%22author%22%2C%22firstName%22%3A%22Lien-Chen%22%2C%22lastName%22%3A%22Wu%22%7D%5D%2C%22abstractNote%22%3A%22%22%2C%22date%22%3A%222022%22%2C%22language%22%3A%22%22%2C%22DOI%22%3A%22%22%2C%22ISSN%22%3A%22%22%2C%22url%22%3A%22https%3A%5C%2F%5C%2Fwww.mdpi.com%5C%2F2076-3417%5C%2F12%5C%2F23%5C%2F11906%22%2C%22collections%22%3A%5B%22NRHUMZD6%22%5D%2C%22dateModified%22%3A%222024-12-15T22%3A36%3A05Z%22%7D%7D%2C%7B%22key%22%3A%22BNGH6BBX%22%2C%22library%22%3A%7B%22id%22%3A722490%7D%2C%22meta%22%3A%7B%22creatorSummary%22%3A%22Partyka%20et%20al.%22%2C%22parsedDate%22%3A%222024%22%2C%22numChildren%22%3A1%7D%2C%22bib%22%3A%22%26lt%3Bdiv%20class%3D%26quot%3Bcsl-bib-body%26quot%3B%20style%3D%26quot%3Bline-height%3A%202%3B%20padding-left%3A%201em%3B%20text-indent%3A-1em%3B%26quot%3B%26gt%3B%5Cn%20%20%26lt%3Bdiv%20class%3D%26quot%3Bcsl-entry%26quot%3B%26gt%3BPartyka%2C%20A.%2C%20Dyrek%2C%20M.%2C%20Kopczy%26%23x144%3Bski%2C%20C.%2C%20Kopczy%26%23x144%3Bska%2C%20U.%2C%20Gurdak%2C%20K.%2C%20Dydyk%2C%20M.%2C%20Malinowski%2C%20P.%2C%20Sikorski%2C%20P.%2C%20B%26%23x142%3Baszczak%2C%20E.%2C%20%26amp%3B%20W%26%23xF3%3Bjcik%2C%20J.%20%282024%29.%20The%20role%20of%20vitamin%20D%20in%20ocular%20diseases-a%20literature%20review.%20%26lt%3Bi%26gt%3BQuality%20in%20Sport%26lt%3B%5C%2Fi%26gt%3B%2C%20%26lt%3Bi%26gt%3B29%26lt%3B%5C%2Fi%26gt%3B%2C%2055621%26%23x2013%3B55621.%20%26lt%3Ba%20class%3D%26%23039%3Bzp-ItemURL%26%23039%3B%20href%3D%26%23039%3Bhttps%3A%5C%2F%5C%2Fapcz.umk.pl%5C%2FQS%5C%2Farticle%5C%2Fview%5C%2F55621%26%23039%3B%26gt%3Bhttps%3A%5C%2F%5C%2Fapcz.umk.pl%5C%2FQS%5C%2Farticle%5C%2Fview%5C%2F55621%26lt%3B%5C%2Fa%26gt%3B%26lt%3B%5C%2Fdiv%26gt%3B%5Cn%26lt%3B%5C%2Fdiv%26gt%3B%22%2C%22data%22%3A%7B%22itemType%22%3A%22journalArticle%22%2C%22title%22%3A%22The%20role%20of%20vitamin%20D%20in%20ocular%20diseases-a%20literature%20review%22%2C%22creators%22%3A%5B%7B%22creatorType%22%3A%22author%22%2C%22firstName%22%3A%22Aleksandra%22%2C%22lastName%22%3A%22Partyka%22%7D%2C%7B%22creatorType%22%3A%22author%22%2C%22firstName%22%3A%22Martyna%22%2C%22lastName%22%3A%22Dyrek%22%7D%2C%7B%22creatorType%22%3A%22author%22%2C%22firstName%22%3A%22Cezary%22%2C%22lastName%22%3A%22Kopczy%5Cu0144ski%22%7D%2C%7B%22creatorType%22%3A%22author%22%2C%22firstName%22%3A%22Urszula%22%2C%22lastName%22%3A%22Kopczy%5Cu0144ska%22%7D%2C%7B%22creatorType%22%3A%22author%22%2C%22firstName%22%3A%22Kinga%22%2C%22lastName%22%3A%22Gurdak%22%7D%2C%7B%22creatorType%22%3A%22author%22%2C%22firstName%22%3A%22Martyna%22%2C%22lastName%22%3A%22Dydyk%22%7D%2C%7B%22creatorType%22%3A%22author%22%2C%22firstName%22%3A%22Piotr%22%2C%22lastName%22%3A%22Malinowski%22%7D%2C%7B%22creatorType%22%3A%22author%22%2C%22firstName%22%3A%22Piotr%22%2C%22lastName%22%3A%22Sikorski%22%7D%2C%7B%22creatorType%22%3A%22author%22%2C%22firstName%22%3A%22Ewa%22%2C%22lastName%22%3A%22B%5Cu0142aszczak%22%7D%2C%7B%22creatorType%22%3A%22author%22%2C%22firstName%22%3A%22Jakub%22%2C%22lastName%22%3A%22W%5Cu00f3jcik%22%7D%5D%2C%22abstractNote%22%3A%22%22%2C%22date%22%3A%222024%22%2C%22language%22%3A%22%22%2C%22DOI%22%3A%22%22%2C%22ISSN%22%3A%22%22%2C%22url%22%3A%22https%3A%5C%2F%5C%2Fapcz.umk.pl%5C%2FQS%5C%2Farticle%5C%2Fview%5C%2F55621%22%2C%22collections%22%3A%5B%22NRHUMZD6%22%5D%2C%22dateModified%22%3A%222024-12-15T22%3A36%3A05Z%22%7D%7D%2C%7B%22key%22%3A%22SCUYAE7L%22%2C%22library%22%3A%7B%22id%22%3A722490%7D%2C%22meta%22%3A%7B%22creatorSummary%22%3A%22Pratama%20and%20Salam%22%2C%22parsedDate%22%3A%222021%22%2C%22numChildren%22%3A1%7D%2C%22bib%22%3A%22%26lt%3Bdiv%20class%3D%26quot%3Bcsl-bib-body%26quot%3B%20style%3D%26quot%3Bline-height%3A%202%3B%20padding-left%3A%201em%3B%20text-indent%3A-1em%3B%26quot%3B%26gt%3B%5Cn%20%20%26lt%3Bdiv%20class%3D%26quot%3Bcsl-entry%26quot%3B%26gt%3BPratama%2C%20A.%20D.%2C%20%26amp%3B%20Salam%2C%20M.%20E.%20%282021%29.%20The%20effectiveness%20of%20core%20stability%20exercise%20to%20improve%20functional%20ability%20in%20a%20lumbar%20herniated%20nucleus%20pulposus%20patient%3A%20A%20Case%20Study.%20%26lt%3Bi%26gt%3BPhysical%20Therapy%20Journal%20of%20Indonesia%26lt%3B%5C%2Fi%26gt%3B%2C%20%26lt%3Bi%26gt%3B2%26lt%3B%5C%2Fi%26gt%3B%282%29%2C%2061%26%23x2013%3B66.%20%26lt%3Ba%20class%3D%26%23039%3Bzp-ItemURL%26%23039%3B%20href%3D%26%23039%3Bhttp%3A%5C%2F%5C%2Fwww.ptji.org%5C%2Findex.php%5C%2Fptji%5C%2Farticle%5C%2Fview%5C%2F24%26%23039%3B%26gt%3Bhttp%3A%5C%2F%5C%2Fwww.ptji.org%5C%2Findex.php%5C%2Fptji%5C%2Farticle%5C%2Fview%5C%2F24%26lt%3B%5C%2Fa%26gt%3B%26lt%3B%5C%2Fdiv%26gt%3B%5Cn%26lt%3B%5C%2Fdiv%26gt%3B%22%2C%22data%22%3A%7B%22itemType%22%3A%22journalArticle%22%2C%22title%22%3A%22The%20effectiveness%20of%20core%20stability%20exercise%20to%20improve%20functional%20ability%20in%20a%20lumbar%20herniated%20nucleus%20pulposus%20patient%3A%20A%20Case%20Study%22%2C%22creators%22%3A%5B%7B%22creatorType%22%3A%22author%22%2C%22firstName%22%3A%22Aditya%20Denny%22%2C%22lastName%22%3A%22Pratama%22%7D%2C%7B%22creatorType%22%3A%22author%22%2C%22firstName%22%3A%22Muhamad%20Elfitra%22%2C%22lastName%22%3A%22Salam%22%7D%5D%2C%22abstractNote%22%3A%22%22%2C%22date%22%3A%222021%22%2C%22language%22%3A%22%22%2C%22DOI%22%3A%22%22%2C%22ISSN%22%3A%22%22%2C%22url%22%3A%22http%3A%5C%2F%5C%2Fwww.ptji.org%5C%2Findex.php%5C%2Fptji%5C%2Farticle%5C%2Fview%5C%2F24%22%2C%22collections%22%3A%5B%22NRHUMZD6%22%5D%2C%22dateModified%22%3A%222024-12-15T22%3A36%3A05Z%22%7D%7D%2C%7B%22key%22%3A%22S7XK9GXX%22%2C%22library%22%3A%7B%22id%22%3A722490%7D%2C%22meta%22%3A%7B%22creatorSummary%22%3A%22Gutu%20et%20al.%22%2C%22parsedDate%22%3A%222024%22%2C%22numChildren%22%3A1%7D%2C%22bib%22%3A%22%26lt%3Bdiv%20class%3D%26quot%3Bcsl-bib-body%26quot%3B%20style%3D%26quot%3Bline-height%3A%202%3B%20padding-left%3A%201em%3B%20text-indent%3A-1em%3B%26quot%3B%26gt%3B%5Cn%20%20%26lt%3Bdiv%20class%3D%26quot%3Bcsl-entry%26quot%3B%26gt%3BGutu%2C%20C.%2C%20Eva%2C%20L.%2C%20Dabija%2C%20M.%20G.%2C%20Calin%2C%20G.%2C%20Duceac%2C%20L.%20D.%2C%20Ciupilan%2C%20C.%2C%20%26amp%3B%20Voinescu%2C%20D.%20C.%20%282024%29.%20Retrospective%20study%20of%20lumbar%20disc%20herniation%20in%20a%20hospital%20in%20North-Eastern%20Romania.%20%26lt%3Bi%26gt%3BBalneo%20%26amp%3B%20PRM%20Research%20Journal%26lt%3B%5C%2Fi%26gt%3B%2C%20%26lt%3Bi%26gt%3B15%26lt%3B%5C%2Fi%26gt%3B%281%29.%20%26lt%3Ba%20class%3D%26%23039%3Bzp-ItemURL%26%23039%3B%20href%3D%26%23039%3Bhttp%3A%5C%2F%5C%2Fbioclima.ro%5C%2FBalneo666.pdf%26%23039%3B%26gt%3Bhttp%3A%5C%2F%5C%2Fbioclima.ro%5C%2FBalneo666.pdf%26lt%3B%5C%2Fa%26gt%3B%26lt%3B%5C%2Fdiv%26gt%3B%5Cn%26lt%3B%5C%2Fdiv%26gt%3B%22%2C%22data%22%3A%7B%22itemType%22%3A%22journalArticle%22%2C%22title%22%3A%22Retrospective%20study%20of%20lumbar%20disc%20herniation%20in%20a%20hospital%20in%20North-Eastern%20Romania.%22%2C%22creators%22%3A%5B%7B%22creatorType%22%3A%22author%22%2C%22firstName%22%3A%22Cristian%22%2C%22lastName%22%3A%22Gutu%22%7D%2C%7B%22creatorType%22%3A%22author%22%2C%22firstName%22%3A%22Lucian%22%2C%22lastName%22%3A%22Eva%22%7D%2C%7B%22creatorType%22%3A%22author%22%2C%22firstName%22%3A%22Marius%20Gabriel%22%2C%22lastName%22%3A%22Dabija%22%7D%2C%7B%22creatorType%22%3A%22author%22%2C%22firstName%22%3A%22Gabriela%22%2C%22lastName%22%3A%22Calin%22%7D%2C%7B%22creatorType%22%3A%22author%22%2C%22firstName%22%3A%22Letitia%20Doina%22%2C%22lastName%22%3A%22Duceac%22%7D%2C%7B%22creatorType%22%3A%22author%22%2C%22firstName%22%3A%22Corina%22%2C%22lastName%22%3A%22Ciupilan%22%7D%2C%7B%22creatorType%22%3A%22author%22%2C%22firstName%22%3A%22Doina%20Carina%22%2C%22lastName%22%3A%22Voinescu%22%7D%5D%2C%22abstractNote%22%3A%22%22%2C%22date%22%3A%222024%22%2C%22language%22%3A%22%22%2C%22DOI%22%3A%22%22%2C%22ISSN%22%3A%22%22%2C%22url%22%3A%22http%3A%5C%2F%5C%2Fbioclima.ro%5C%2FBalneo666.pdf%22%2C%22collections%22%3A%5B%22NRHUMZD6%22%5D%2C%22dateModified%22%3A%222024-12-15T22%3A36%3A05Z%22%7D%7D%2C%7B%22key%22%3A%22GNMHL3QQ%22%2C%22library%22%3A%7B%22id%22%3A722490%7D%2C%22meta%22%3A%7B%22creatorSummary%22%3A%22Chou%20and%20Huffman%22%2C%22parsedDate%22%3A%222007-10-02%22%2C%22numChildren%22%3A0%7D%2C%22bib%22%3A%22%26lt%3Bdiv%20class%3D%26quot%3Bcsl-bib-body%26quot%3B%20style%3D%26quot%3Bline-height%3A%202%3B%20padding-left%3A%201em%3B%20text-indent%3A-1em%3B%26quot%3B%26gt%3B%5Cn%20%20%26lt%3Bdiv%20class%3D%26quot%3Bcsl-entry%26quot%3B%26gt%3BChou%2C%20R.%2C%20%26amp%3B%20Huffman%2C%20L.%20H.%20%282007%29.%20Nonpharmacologic%20Therapies%20for%20Acute%20and%20Chronic%20Low%20Back%20Pain%3A%20A%20Review%20of%20the%20Evidence%20for%20an%20American%20Pain%20Society%5C%2FAmerican%20College%20of%20Physicians%20Clinical%20Practice%20Guideline.%20%26lt%3Bi%26gt%3BAnnals%20of%20Internal%20Medicine%26lt%3B%5C%2Fi%26gt%3B%2C%20%26lt%3Bi%26gt%3B147%26lt%3B%5C%2Fi%26gt%3B%287%29%2C%20492.%20%26lt%3Ba%20class%3D%26%23039%3Bzp-DOIURL%26%23039%3B%20href%3D%26%23039%3Bhttps%3A%5C%2F%5C%2Fdoi.org%5C%2F10.7326%5C%2F0003-4819-147-7-200710020-00007%26%23039%3B%26gt%3Bhttps%3A%5C%2F%5C%2Fdoi.org%5C%2F10.7326%5C%2F0003-4819-147-7-200710020-00007%26lt%3B%5C%2Fa%26gt%3B%26lt%3B%5C%2Fdiv%26gt%3B%5Cn%26lt%3B%5C%2Fdiv%26gt%3B%22%2C%22data%22%3A%7B%22itemType%22%3A%22journalArticle%22%2C%22title%22%3A%22Nonpharmacologic%20Therapies%20for%20Acute%20and%20Chronic%20Low%20Back%20Pain%3A%20A%20Review%20of%20the%20Evidence%20for%20an%20American%20Pain%20Society%5C%2FAmerican%20College%20of%20Physicians%20Clinical%20Practice%20Guideline%22%2C%22creators%22%3A%5B%7B%22creatorType%22%3A%22author%22%2C%22firstName%22%3A%22Roger%22%2C%22lastName%22%3A%22Chou%22%7D%2C%7B%22creatorType%22%3A%22author%22%2C%22firstName%22%3A%22Laurie%20Hoyt%22%2C%22lastName%22%3A%22Huffman%22%7D%5D%2C%22abstractNote%22%3A%22%22%2C%22date%22%3A%222007-10-02%22%2C%22language%22%3A%22en%22%2C%22DOI%22%3A%2210.7326%5C%2F0003-4819-147-7-200710020-00007%22%2C%22ISSN%22%3A%220003-4819%22%2C%22url%22%3A%22http%3A%5C%2F%5C%2Fannals.org%5C%2Farticle.aspx%3Fdoi%3D10.7326%5C%2F0003-4819-147-7-200710020-00007%22%2C%22collections%22%3A%5B%22NRHUMZD6%22%5D%2C%22dateModified%22%3A%222024-12-15T22%3A36%3A05Z%22%7D%7D%5D%7D
Grimm, M. (2021). Die lumbale mikrochirurgische Bandscheibenoperation: Eine Analyse von 158 Patienten im Langzeitverlauf von über 30 Jahren. https://publikationen.sulb.uni-saarland.de/handle/20.500.11880/32707
Grimm, M. (n.d.). Die lumbale mikrochirurgische Bandscheibenoperation: Eine Analyse von 158 Patienten im Langzeitverlauf von über 30 Jahren [PhD Thesis]. Dissertation, Saarbrücken, Universität des Saarlandes, 2022.
Coloma Bejarano, D. L. (2021). Tratamiento conservador fisioterapéutico en pacientes adultos con hernia de disco lumbar [B.S. thesis, Universidad Nacional de Chimborazo]. http://dspace.unach.edu.ec/handle/51000/8420
Koνταλ\acute\varepsilonξης, Γ.-Π. (2021). Manual therapy καıota δıotaσκoκ\acute\etaλες στην oσφυ\ddotıotaκ\acute\eta μo\acuteıotaρα της σπoνδυλıotaκ\acute\etaς στ\acute\etaλης. http://83.212.169.185/xmlui/handle/123456789/9354
LORRAINE, R., & NANCY, D. (n.d.). Actualités sur la prise en charge kinésithérapique. Retrieved December 15, 2024, from https://memoires.kine-nancy.eu/roussy2015.pdf
Šedienė, A. (2022). Stuburo stabilizavimo pratimų ir tarpslankstelinės diferencinės dinaminės terapijos poveikis nugaros skausmui ir funkcinei būklei esant juosmeninės stuburo dalies išvaržai [PhD Thesis]. Lietuvos sporto universitetas.
Rzalı, N. (2023). Kronik bel ağrılı hastalarda egzersiz ve lokal dekompresyon cihazının ağrı ve engellilik üzerine etkisi= Effects of exercise and local decompression device on pain and disability in patients with chronic low back pain [Master’s Thesis, İstanbul Atlas Üniversitesi, Lisansüstü Eğitim Enstitüsü]. http://acikerisim.atlas.edu.tr/xmlui/handle/20.500.12900/167
Lundin, O., Meyerson, F. A., & Persson, L. (n.d.). Examensarbete 15 hp Hösten 2019. Retrieved December 15, 2024, from https://lup.lub.lu.se/luur/download?func=downloadFile&recordOId=9076500&fileOId=9076501
Wolff, A. M. (2020). The epidemiology of work related back pain in full-time restaurant waitron staff within the eThekwini Municipality [PhD Thesis]. https://openscholar.dut.ac.za/bitstream/10321/3972/4/Wolff_AM_2020.pdf
Do, W. D. T. (n.d.). Poehlman Chiropractic Center Mark A. Poehlman, DC 38 Bloomsbury Avenue Catonsville, MD 21228 Phone: 410-788-BACK (2225).
Hornung, A. L., Rudisill, S. S., Barajas, J. N., Harada, G., Fitch, A. A., Leonard, S. F., Roberts, A. C., An, H. S., Albert, H. B., & Tkachev, A. (2024). How Does Resorption Differ Among Single-Level and Multilevel Lumbar Disc Herniations? A Prospective Multi-Imaging and Clinical Phenotype Study. Spine, 49(11), 763–771. https://journals.lww.com/spinejournal/fulltext/2024/06010/how_does_resorption_differ_among_single_level_and.4.aspx
Budisulistyo, T. (2024). Berkas PAK dr. Trianggoro Budisulistyo. Anesthesia Pain & Intensive Care, 26(5), 669–673. https://doc-pak.undip.ac.id/id/eprint/26429/1/TURNITIN-Trianggoro-Budisulistyo-artikel1.pdf
Jabbarlı, R. (2023). Servikal disk hernisi tanılı hastalarda spinal dekompresyon tedavisi ile yüksek yoğunluklu lazer terapinin etkinliğinin araştırılması= Investigation of the efficacy of spinal local decompression therapy and high intensity laser therapy in patients with cervical disc herniation [Master’s Thesis, İstanbul Atlas Üniversitesi, Lisansüstü Eğitim Enstitüsü]. http://acikerisim.atlas.edu.tr/xmlui/handle/20.500.12900/172
Su, S., Zhou, H., Hou, Z., Lu, Y., Wang, W., Chen, Y., Chen, L., & Tian, C. (2024). Finite element analysis of thumb thrust in lumbar fixed-point rotation manipulation. Chinese Journal of Tissue Engineering Research, 28(12), 1823. https://www.cjter.com/EN/abstract/abstract19184.shtml
Chiang, C.-J., Hsieh, Y.-Y., Tsuang, F.-Y., Chiang, Y.-F., & Wu, L.-C. (2022). Assessment of Spinal Stability after Discectomy Followed by Annulus Fibrosus Repair and Augmentation of the Nucleus Pulposus: A Finite Element Study. Applied Sciences, 12(23), 11906. https://www.mdpi.com/2076-3417/12/23/11906
Partyka, A., Dyrek, M., Kopczyński, C., Kopczyńska, U., Gurdak, K., Dydyk, M., Malinowski, P., Sikorski, P., Błaszczak, E., & Wójcik, J. (2024). The role of vitamin D in ocular diseases-a literature review. Quality in Sport, 29, 55621–55621. https://apcz.umk.pl/QS/article/view/55621
Pratama, A. D., & Salam, M. E. (2021). The effectiveness of core stability exercise to improve functional ability in a lumbar herniated nucleus pulposus patient: A Case Study. Physical Therapy Journal of Indonesia, 2(2), 61–66. http://www.ptji.org/index.php/ptji/article/view/24
Gutu, C., Eva, L., Dabija, M. G., Calin, G., Duceac, L. D., Ciupilan, C., & Voinescu, D. C. (2024). Retrospective study of lumbar disc herniation in a hospital in North-Eastern Romania. Balneo & PRM Research Journal, 15(1). http://bioclima.ro/Balneo666.pdf
Chou, R., & Huffman, L. H. (2007). Nonpharmacologic Therapies for Acute and Chronic Low Back Pain: A Review of the Evidence for an American Pain Society/American College of Physicians Clinical Practice Guideline. Annals of Internal Medicine, 147(7), 492. https://doi.org/10.7326/0003-4819-147-7-200710020-00007